○牟岐町営住宅管理規則
平成9年9月24日
規則第6号
(趣旨)
第1条 この規則は、町営住宅の管理に必要な事項を定めるものとする。
(共同施設)
第2条 牟岐町営住宅設置及び管理に関する条例(平成9年条例第20号。以下「条例」という。)第3条第2項の規定により設置する共同施設は、別表のとおりとする。
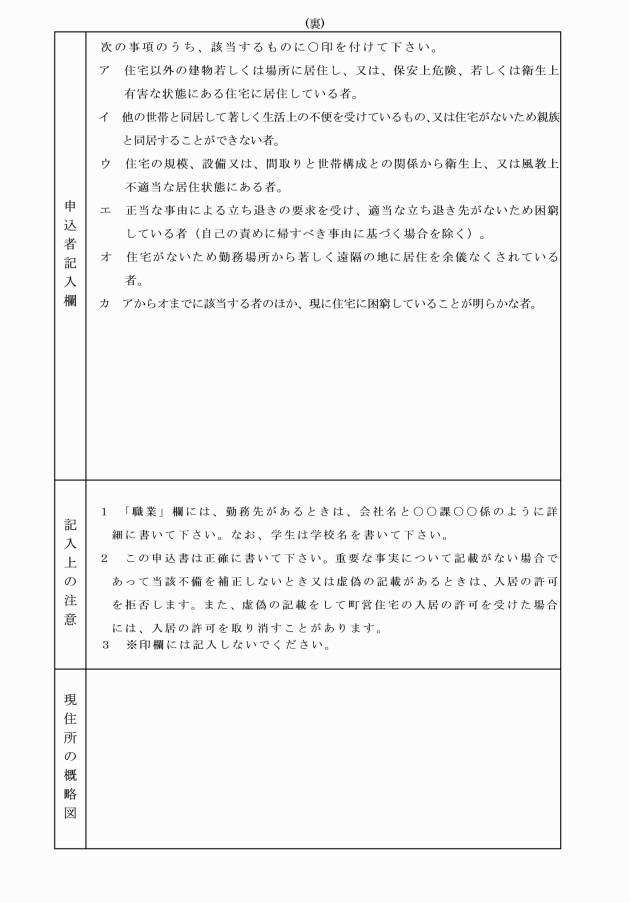
(町営住宅入居申込)
第3条 条例第8条第1項に規定する町営住宅入居申込書は、様式第1号によるものとする。
(請書)
第4条 条例第11条第1項第1号に規定する請書は、様式第3号によるものとする。
2 前項の請書には、連帯保証人の印鑑証明書(作成後3箇月以内のものに限る。)及び源泉徴収票、所得証明書その他収入の額を証する書類を添付しなければならない。
(連帯保証人の変更等)
第5条 入居者は、連帯保証人が条例第11条第1項第1号に規定する要件を欠くに至ったとき、又は町長が連帯保証人を不適当と認めたときは、新たに連帯保証人を定め、請書を当該事由の発生した日(町長が連帯保証人を不適当と認めたときにあっては、町長からその旨の通知があった日)から10日以内に町長に提出しなければならない。
2 入居者は、前項に定める場合を除くほか、連帯保証人を変更しようとするときは、請書を町長に提出しなければならない。
3 入居者は連帯保証人について、第1項の規定に該当する場合を除くほか住所に変更があったとき、又は氏名に変更があったときは、速やかに、町長に届け出なければならない。
(1) 条例第24条の規定による町営住宅を引き続き15日以上使用しないときの届出書 様式第4号
(2) 条例第27条ただし書の規定により町営住宅の一部を住宅以外の用途に併用しようとするときの承認申請書 様式第5号
(3) 条例第27条ただし書の規定により町営住宅を模様替えし、又は増築しようとするときの承認申請書 様式第6号
(4) 条例第40条第1項の規定による町営住宅を明け渡そうとするときの届出書 様式第7号
(5) 条例第12条第1項の規定により町営住宅の入居の際に同居した親族以外の者を同居させようとするときの承認申請書 様式第17号
(異動届)
第7条 入居者は、同居人に異動があったときは、当該異動のあった日から15日以内に、町営住宅同居者異動届(様式第8号)を町長に提出しなければならない。
(収入の申告)
第8条 条例第15条第1項の規定による収入の申告は、第3条第2項に規定する収入申告書により、毎年10月末日までに行わなければならない。
2 前項の申告書には、源泉徴収票、所得証明書その他の収入の額を証する書類を添付しなければならない。
(収入超過者等の町長に対する意見)
第9条 条例第15条第4項及び第28条第3項の規定による意見の申出は、収入額認定(収入超過者等認定)に対する意見申出書(様式第9号)によって行わなければならない。
(家賃の減額等の申請)
第10条 条例第16条の規定による家賃の減免又は徴収猶予を受けようとするものは、町営住宅家賃減免(徴収猶予)申請書(様式第10号)を町長に提出しなければならない。
(高額所得者の明渡し期限延長申請)
第11条 条例第31条第4項の規定による明渡しの期限の延長の申出は、高額所得者明渡し期限延長申請書(様式第11号)によって行わなければならない。
(新たに整備される町営住宅への入居の申出)
第12条 条例第36条の規定による新たに整備される町営住宅への入居の申出は、町営住宅入居申込書(様式第12号)によって行わなければならない。
(社会福祉法人等の町営住宅の使用の許可の申請等)
第13条 条例第42条第1項の書面は、様式第13号によるものとする。
2 条例第46条の規定による変更の報告は、町営住宅使用変更報告書(様式第14号)によって行わなければならない。
(駐車場の使用の許可の申請)
第14条 条例第56条第1項の規定による駐車場の許可の申請は、町営住宅駐車場使用許可申請書(様式第15号)によって行わなければならない。
(住宅管理人の任命及び解任)
第15条 住宅管理人は、町営住宅の入居者のうちで適当と認めたものについて、町長が任命する。
2 町長は、住宅管理人が次の各号のいずれかに該当する場合は、解任することができる。
(1) 本人から解任の申出があったとき。
(2) 町長が不適当と認めたとき。
(身分証明書)
第16条 条例第65条第3項に規定する身分を示す証票は、様式第16号によるものとする。
附則
この規則は、公布の日から施行する。
附則(平成23年3月1日規則第2号)
この規則は、平成23年3月1日から施行する。
附則(平成29年1月4日規則第1号)
この規則は、平成29年4月1日から施行する。
附則(平成30年11月7日規則第9号)
この規則は、平成31年1月1日から施行する。
附則(令和2年3月11日規則第1号)
この規則は、令和2年4月1日から施行する。
附則(令和3年7月29日規則第10号)
この規則は、令和3年7月29日から施行する。
附則(令和4年3月10日規則第1号)
この規則は、令和4年4月1日から施行する。
附則(令和4年3月28日規則第7号)
この規則は、令和4年4月2日から施行する。
別表(第2条関係)
町営住宅の名称 | 設置する共同施設の種類 |
瀬戸川団地 | 児童遊園 駐車場 |
杉谷団地 | 駐車場 |
皆の谷団地 | 駐車場 |
横瀬団地 | 駐車場 |



















